Here's The Evergrowth Flywheel Program To Help You Get Ready Buyer Leads

Making an informed decision

We're not asking you to say yes or no today, what I’m asking you to do is make an informed decision and you can only do that by going through the entire thing.

Everyone must decide what is best for them, and it is entirely your decision if you think this will help you or not.

Best way to generate ready buyer leads

Who Is This Program For?

Agency Owners & B2B Service Providers

Scaling operations and streamlining client acquisition.

Coaches, Consultants & Experts

Establishing authority and automating high-ticket sales.

You are stressed everyday thinking of how to get more leads and clients

You try most funnel & performance strategy and felt that it didnt work for you

Why I'm Qualified To Help

Over $30M+ Revenue Generated for Clients & Myself

Consulted with 100s of businesses from solopreneurs up to $30m/year coaching and consulting businesses.

Ran a 7 Figure agency running FB & YT Ads for some of the top online businesses in the space from Biz Op, Real estate, Trading, investing, cryptocurrency, manifestation, parenting, women’s beauty and more

Generating over 30m+ in revenue in tracked results across various industries and also scaling the current business I’m a CMO for by 30% YoY in Revenue with over 50% margins

Leading a small team and a big team of full-time hires to part-time and freelancers for different businesses

Running 100s of funnels & offers from low ticket, VSL, Webinar, lead gen and created 100s of offers in various industries

Visual Proof of Performance

Analytics Results 1

Consistent scaling across diverse client accounts.

Analytics Results 2

High-margin revenue tracking and growth metrics.

Why You Need This

The 5 Killers Of Growth

There are 5 main bottlenecks that 99% of Service-based & Coaching businesses face:

Weak positioning

You’re just not the most logical or desirable choice in the market.

Rising cost per attention

The 7-11-4 Rule

Low Quality Leads

Inconsistent lead flow

Growth Bottlenecks Visual

These Growth Killers Happen In All Businesses, No Matter What Stage It’s In

The important thing to understand here is that these problems are not directly associated with revenue or the size of the company, whatsoever.

These growth killers are like a plague for any service-based business, coach, consultant and even solopreneurs. And this is why you need to solve them ASAP.

"It doesn’t matter how much revenue you’re generating. These problems affect big businesses just as much as those first starting out."

After helping my clients generate over $30,000,000 in sales, I’ve seen 7 and 8 figure companies collapse as quickly as 4 months just because they overlooked these growth killers.

…And today, I’m still seeing businesses and coaches calling it quits because of their rapidly declining profits.

(I’m very sure that you’re already able to name 1 or 2 of them…)

There are many large companies that provide a great service and grow solely through referrals. It happens all the time, and it’s only going to get worse..

Solving These Bottlenecks

The EverGrowth Flywheel Program is built with the assumption that you want to solve these problems.

The good news is that when you take the first step to solving one or two of these, the others become easier to solve. These are all very "solvable" problems.

(I’ve solved it many times for people of different niches.)

You may have an idea on how to solve them already, or you may not. The important thing is that you (and everyone else) avoid assuming you know how to solve these problems if you don't.

We have all been there. I know I have. I remember many times throughout my life the number one thing holding me back was ego/arrogance in the sense that I thought I knew more about the thing than I actually did.

You can lie to others (if you want), but there is nothing more damaging than lying to yourself.

Why You Need To Solve Growth Killer #1

The first of these five problems is quite simple. Your positioning.

Positioning essentially means how your audience perceives you in the market and how do you stand out from your competition.

Good positioning

You’re the only logical choice in the market, and you’re the go-to person to solve one’s problem.

Weak positioning

You’re seen as the same as your competition (yucks).

Which is why most people, despite spending so much on ads and hustling to set appointments, end up having sales meeting or sales calls with people who are just not that interested.

So they just treat their entire business as a numbers game.

“I need more leads so I can have more appointments and have more sales. Spend more on marketing!!”

…And then they’ll end up spending more on ads, meeting more low quality leads, only to see no increase in sales and end up burning out.

(I’ve been there.)

Instead, imagine this.

With a strong positioning

You’ll have leads coming to you, wanting to meet with you, and ready to buy from you. No need for high ad spend, no need to keep following up with your prospects.

Sounds great - and that is the reality for many that I’m working with. And with how many people marketing themselves online these days - the earlier you solve this, the better.

Why You Need To Solve Growth Killer #2

The second problem is also quite simple, and why you need to solve it is obvious.

Advertising = Getting people to know about you and your product.

Great Advertising = Getting the right people to know about you.

It’s no secret that Ads are getting more expensive, and those that rely on ads are seeing their margins vanishing before their eyes.

A simple 10% - 15% increase in ad costs can reduce one’s profit margins significantly.

But here’s the good news because ads aren’t the only way to get leads on social media platforms, there’s another way…

A better way… and most importantly, an evergreen way.

No Algorithm changes
No Bans or Disapprovals
The Goal

The cheaper you can get attention/eyeballs, the better.
That is why you need to solve this problem.

Why You Need To Solve Growth Killer #3

The third problem is simple but yet not many people understand.

Many people have the false impression that as long as you advertise your product, people will come and buy from you immediately.

That’s far from the truth.

In the past, when social media advertising first came out, that may be true. But with how competitive the markets are these days, it’s vastly different now. This is especially true for service based businesses selling higher ticket products.

(I mean… you can’t expect someone to spend upwards of $1,000 with you if they only saw your ads once right?)

The "7-11-4" Rule

Google themselves released a data report stating that a consumer needs:

7
Hours

of Engagement

11
Touchpoints

with your brand

4
Locations

Separate platforms

What this means is that it takes a lot of work for most leads to become clients. Just running paid ads to a funnel or cold DM/email isn't enough anymore.

People are skeptical

People are jaded with the guarantees in the marketplace. They want to know that you aren't full of sh!t.

Leads are cheap. Paying customers are not.

The sooner you realize this, the better. That is why you need to solve this problem.

Why You Need To Solve Growth Killer #4

The fourth problem is that you’re generating low-quality leads. This is a problem that almost everyone is facing - but they just don’t know how to go around it.

To solve this, you need to first understand what was mentioned in bottleneck #3.

More Touchpoints + Better Content Strategy = Exponential Trust & Authority.

You simply can’t brute force your way into a sale with ads now. Combining a good content strategy with ads (like what we did) will yield monstrous results.

"Ready Buyer Leads"

Generate leads who are already convinced of your value and ready to buy before they even hop on a call.

Eliminate Fatigue

Say goodbye to hopping on multiple cold sales calls and chasing people with tedious follow-ups.

Why You Need To Solve Growth Killer #5

Now ok this problem is pretty obvious. Running ads on Google and Facebook isn’t like turning on a tap and having leads running to you every day.

Day 1

10-15 High-Quality Leads

You feel like a boss.

Day 2

1 or 2 Random Leads

Everything feels like it's crumbling.

A true emotional roller coaster

This is only a reality IF your business is at the mercy of ads. If you’re only depending on ads, then trust me, it’s only going to get worse.

As more and more people are advertising on these platforms while more of their user base is dropping off, you simply cannot avoid this inconsistency.

This is why you see businesses spending less on ads over time—not because they want to, but because they are forced to—eventually dying off.

Old Way Vs New Way

The Old Way

The old way was to constantly rely on various funnels to acquire leads and turn them into clients. But none of the strategies work together to solve the fundamental solution of how to get clients systemically and profitably in the long run.

All of the client acquisition strategies relied on the 3-5% of clients who are ready to buy.

In the long run, when there are more competitors in the marketplace, acquiring these 3-5% gets harder and harder…

Most Strategy Works Like This

Fragmented Funnel

The Competitive Trap

Buyer Pyramid

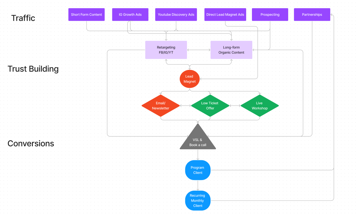
The New Way: The Evergrowth Flywheel

So how do we solve all these problems?

We manipulate all leads into a customer journey that builds trust and makes them ready to buy from you. This creates a flywheel that compounds growth in the business.

As we compound trust in your business, coupled with great fulfillment which leads to powerful word of mouth...

We create an ever-growing flywheel.

The Compound Growth System

The Flywheel Concept

Our Program (offer)

How The Evergrowth Flywheel Addresses all these Growth Killers

This program will solve all of these problems by helping you build a complete flywheel that compounds as your lead generation grows.

Leads and prospects will know and understand the differentiation of your products and services. You will get recognition unlike before after you build this system out.

You will generate more ready to buy leads after you build this system.

You no longer worry about the cost per lead, as you generate lots of profit margin from your clients.

You no longer worry about your leads not converting into clients.

Your word of mouth becomes so strong that people just come to you to buy.

The Full Addressable System

The Flywheel Address Diagram

Skills you need

We have identified key skills we will help you grow inside the Evergrowth Flywheel Program

1

the ability to generate leads on demand through paid ads, outreach & content

2

the ability to create trust with long form content and your insights

3

The ability to convert leads into clients every single month through a conversion mechanism (Workshop/launches)

4

The ability to brand your personal/company brand

Once you develop these skills, your entire business will be on easy mode

The Evergrowth Flywheel Course

The course will be recorded and uploaded into teachable where you will learn all aspects of the flywheel to build it out yourself

You will be guided on every step of the way to success in this course

What you will learn in this course

How to create a bulletproof positioning in the marketplace
How to run low cost ads on instagram to grow views and attention
How to prospect the right way without scaring or annoying your cold prospects
How to acquire partners and referrals that constantly refer you clients
How to run low cost effective Youtube ads that nurture and transform leads into ready buyer leads
How to create long form and short form content that converts into sales rather than just views
How to create a consistent email strategy that prints clients for you
How to convert more clients using this demo & buy method
Basically the entire Evergrowth Flywheel to help you generate Ready Buyer Leads for your business

And more

Private Slack Channel

You will get your own dedicated private channel with my team.

Here you can ask any questions you like and we will get back to you in less than 24 hours during weekdays

We want you to succeed through us and felt that this is the most efficient way to get questions answered fast

"I hate waiting for zoom calls to get my questions answered so I wanted to create a way to answer you ASAP without eating too much into all of our time"

Slack channels are the best way to answer any questions you have ASAP

1x Onboarding Call

I will hop on a call with you to identify challenges and goals you have for your business and give you a custom game plan on how you can get there ASAP

1 positioning call
1 media buying call

Weekly Group Calls

My team and I will have weekly group calls on copywriting, media buying, strategy, funnels and more. Each week will be done by a different team member:

Elias

Copywriter with $30m+ generated from his copies, over half a billion views on his ads, Strategist, and currently generating over $1.5m/month for his client.

Alan

100M+ Media buyer (FB, Youtube, Google, Tiktok ads). Ran ads for the biggest brands in the space and you definitely seen the ads he ran before.

And Me

CMO, 7 figure agency, 30M+ in revenue tracked, consultants to big brands.

So with this much experience, we can help you with almost any issues

Network is your networth

This community is built around growth and success. All the communities I have joined that are successful have a few key traits:

1

We share freely with one another

2

We give constructive feedback and want each other to improve

3

We dont see each other as competitors but collaborators

At the end of 6 months together

You should have a flywheel that constantly get you ready buyer leads that pay you well

You will have an abundance of leads & you can choose who you will want to work with

You’ll have a traffic system you can count on day after day, and you will stop stressing about where your next client is coming and start to panic.. (leads wont be a problem)

Your business will have the right foundations to get to 7 Figures if you choose to

Program Details

So With That All Said - How Does It Work?

1

Commitment

I ideally like to work with folks for the long term (many of my clients have been with me for years) however I find it best if we start with 6 months to get on the right foundations in business & to optimize and improve your funnels & marketing. After that time we’ll both have a sense of whether we want to continue together for a further 6 - 12 months. We can discuss next steps at that time.

2

Time

I give everything to my private clients that they need to succeed including the strategies, my experience & attention BUT I need you to show up with the time to implement what we cover otherwise nothing will happen.

"Just using this flywheel to compound your brand & visibility will make this program more than worth it for your business"

Why Am I Doing This?

I have been working with great businesses over the past few years as an agency owner and also as a CMO & consultant.

What I realised is majority of businesses have great potential but are often just lacking the fundamental in business and strategy…

"You can learn a new acquisition strategy, you can do a brand new webinar, you can get coaches & agencies who promise you X amount of clients. But deep down we all know that the real answer to scaling is just simple foundational actions over and over again."

That’s where I come in with my experience…

Having worked with so many clients, I want to work with great businesses who understand this. You understand that you want to create something long term, with great margins and cashflow and low stress (there will always be stress in business, just whether if its self induced or not).

I too want to have a direct impact in your business and help you grow & scale your business.

I’m only looking for a very select few who read this doc & really align with building a Evergrowth Flywheel for their business to grow their revenue and never be worried about getting leads & clients again.

This is my primary offer as we sit here today.

You get it all. Everything I’ve learned & accumulated on the path to selling millions online.

I look forward to opening up the vault & working with you to crush your goals.

Why You Should Start Now

This investment will be the lowest it will ever be

There isnt any fake scarcity or urgency.

Market Benchmark

I have charged clients at least $50k/year to work one on one with me

What’s Next

If you want to join book a call with me down below

Book Your Strategy Call Now

Testimonials & Results

B (Coach)

B (Coach) Testimonial

Alvin (Real Estate Agent)

Alvin (Real Estate Agent) Testimonial

Edmund (Coach & Agency)

Edmund (Coach & Agency) Testimonial

Dim Niko Agency

Ethan (Hyper Fame Digital)

Edmund Loh

Yu Wei

Stephanie

Sean Sin

Need To Ask Some Questions?

Not sure if the Flywheel is the right fit for your current business stage? Let's chat.

Book A Time To Chat

Frequently Asked Questions

It all sounds good but what if I don't have time?
Honestly, this is a requirement before you decide to join. All you require is at least 1-2 hours a day to complete the lead generation activities REQUIRED to grow your business.
Do I have to come on all the calls?
No. Calls are all recorded and uploaded into Teachable for you to watch at your own convenience.
Is there a minimum revenue to qualify?
Yes, you must be minimally earning at least $120k a year or $10k/mo to see the full impact of the flywheel.
Will this work for my service/niche?
If you are in a B2B space, coach / consultant, or salesperson, yes, it will work for your niche.
How much/if any work will you do for me?
This is a "Done With You" coaching program. You will be given templates, assets, and hands-on help inside the program to build your own engine.
Are there payment plans?
Yes, do let us know if you require it. However, if you pay in full, there's a special bonus for you.